Mapeamento dos Processos de Trabalho
Processos Identificados e Priorizados Adm Central
Processos Identificados e Priorizados NA
Processos Identificados e Priorizados NFP
Processos Identificados e Priorizados NGP
Processos Identificados e Priorizados NJUD
Processos Identificados e Priorizados DTI
Aquisição de Material
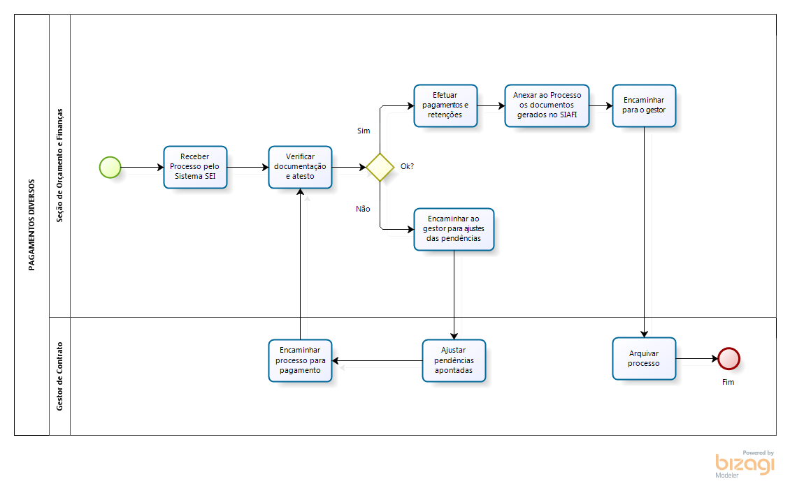
Pagamentos Diversos
Contratação de Treinamento
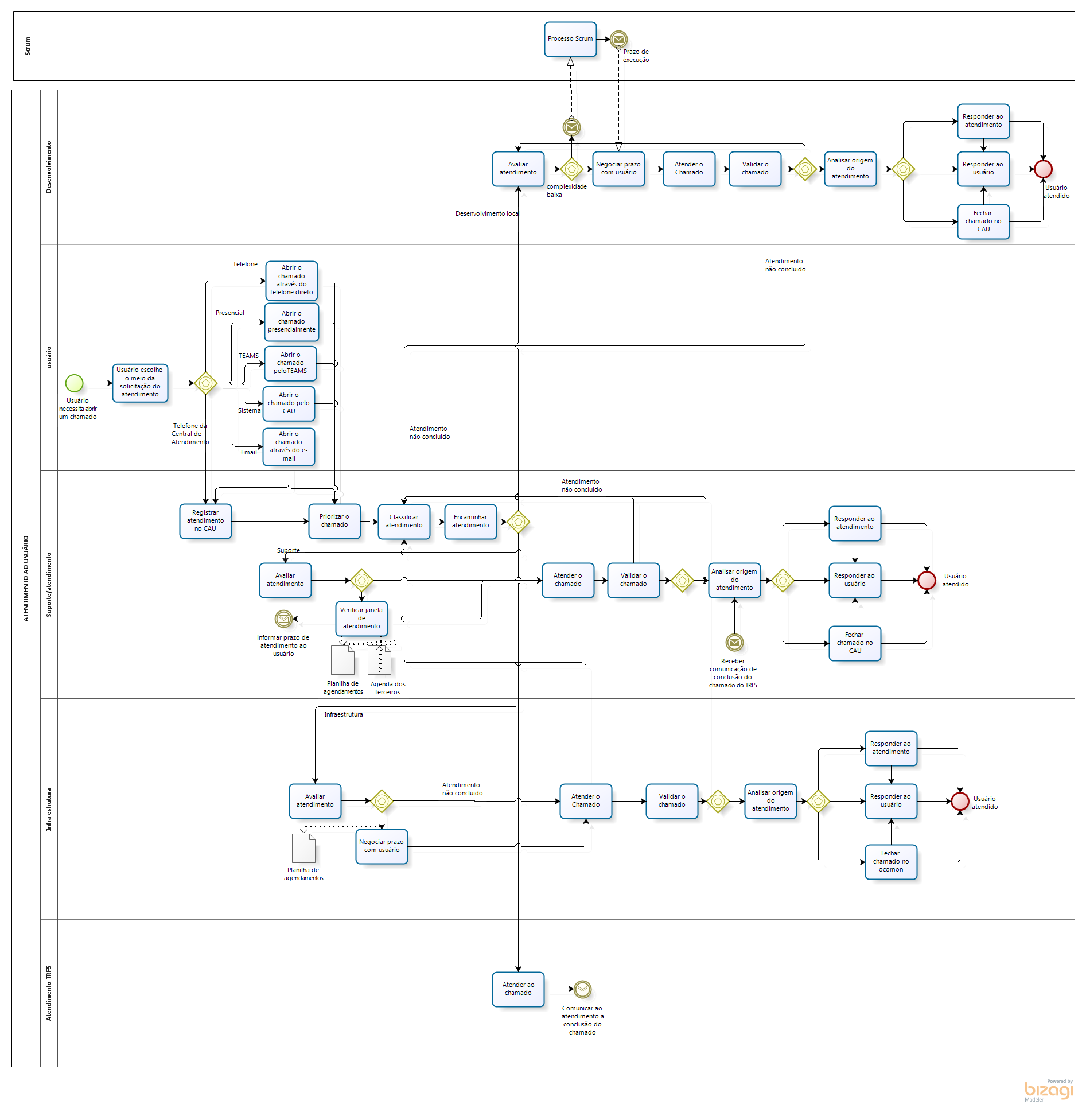
Atendimento ao Usuário
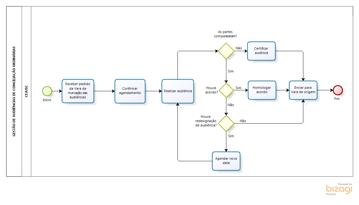
Gestão de Audiência de Conciliação Ordinária